虚拟动态IP代理的核心在于对IP地址的动态管理和切换。当我们使用网络时,每台设备都会有一个唯一的IP地址,就像我们的身份证号码一样,用于在网络中标识和定位我们的设备。而虚拟动态IP代理则可以为我们提供一个新的、动态变化的IP地址。

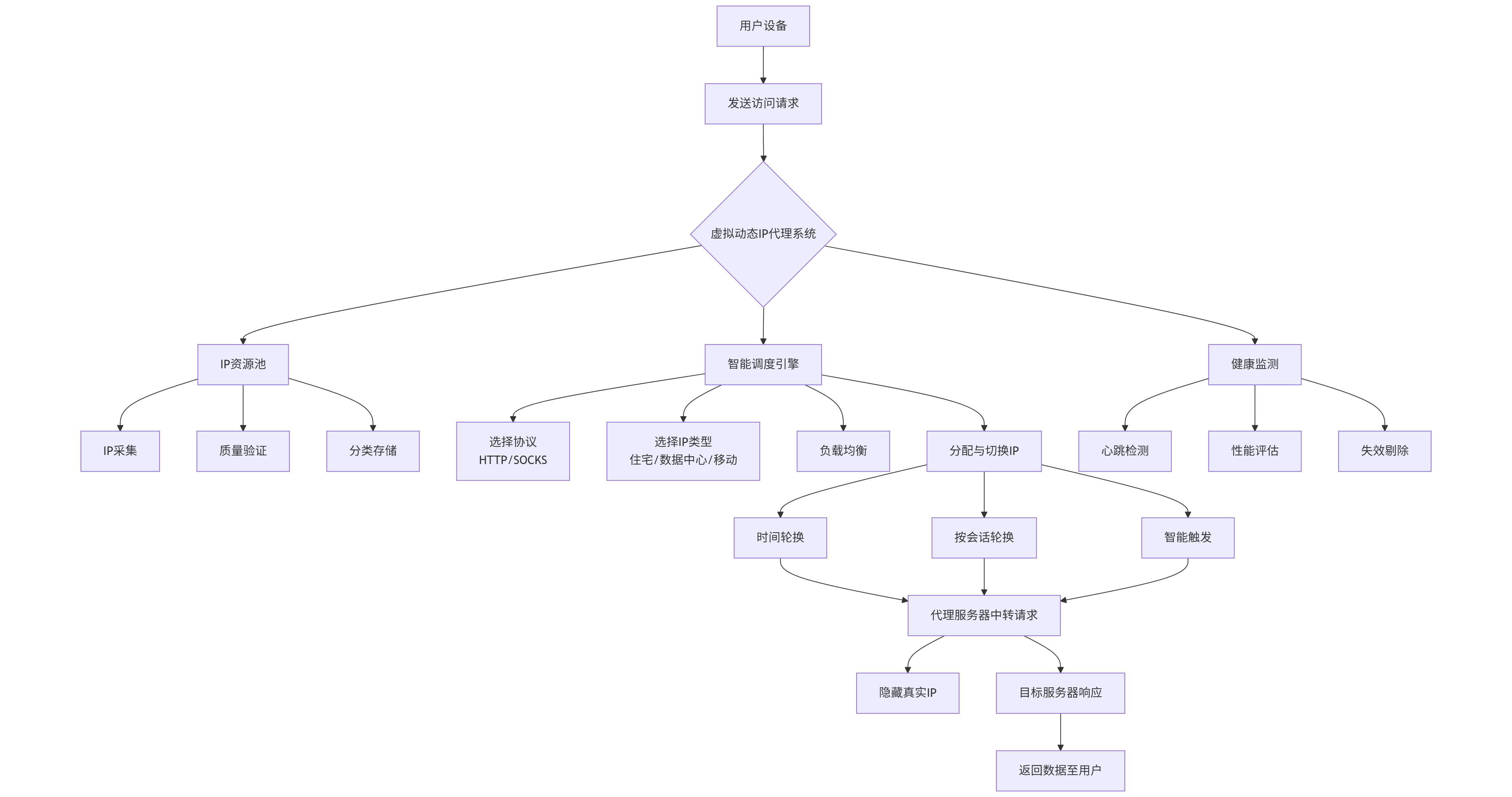
一、虚拟动态 IP 代理本质是 “中转站”,所有网络请求会经过代理服务器再到达目标网站,具体步骤为
1.用户发起请求:你在设备上(电脑 / 手机)访问目标网站(如某平台),请求会先发送到你连接的代理服务器。
2.代理服务器转发:代理服务器接收请求后,会用自己的动态 IP 地址(非你的真实 IP)代替你的地址,再将请求转发给目标网站。
3.数据原路返回:目标网站处理请求后,将数据发送给代理服务器,代理服务器再把数据传递回你的设备,完成一次交互。
二、IP 如何 “动态” 切换
1.定时自动切换:代理服务商预设切换规则,例如每 10 分钟、30 分钟自动更换一次代理服务器的出口 IP,确保每次请求的 IP 不同。
2.按请求次数切换:每发送一定数量的请求(如 10 次、50 次),系统就自动切换一次 IP,适用于需要高频更换 IP 的场景(如数据采集)。
3.背后支撑是IP 池:代理服务商会维护一个包含大量 IP 地址的 “IP 池”,切换时从池中随机或按规则抽取新 IP,确保 IP 资源充足且不重复。
动态ip会根据一定的规则,从IP地址池中动态地选择一个IP地址来使用。而且,这个选择过程是不断变化的,可能每隔一段时间就会更换一次IP地址。
三、常见应用场景
规避 IP 封锁:部分网站会限制单 IP 的访问次数,动态切换 IP 可突破该限制。
多账号操作:在需要多账号登录的平台,用不同 IP 避免账号关联。
在实际应用中,虚拟动态IP代理有着广泛的用途。在网络营销中,它可以帮助企业突破地域限制,获取更多的市场信息。
四、使用注意事项
选择可靠的服务商:IP的质量、池的大小和稳定性直接取决于服务商。优质的服务商能提供新鲜、高可用的IP资源和完善的技术支持。
合规使用:务必在符合法律法规和服务条款的前提下使用该项技术,尊重目标网站的robots.txt协议等规则。
兔子IP支持电脑,模拟器,软路由,手机 ,全国代理IP任意更换,全方位解决你出差以及在外游玩等,工作上的部分问题在使用任何涉及IP地址更换的方法时,请确保合法、合规地使用,并遵守相应的规定。